News
Search results
Showing matches with:
New article: "Sex chromosome dosage compensation in a sex reversing skink is not influenced by sexual phenotype"
22 01 2026
Research Group: Genome Integrity and Instability
New article: "Subcutaneous administration of an endocrine-mimetic platform allows for prolonged tumor uptake of a tumor targeting protein"
21 01 2026
Research Group: Nanobiotechnology
New article: "A single-cell multiomics roadmap of zebrafish spermatogenesis reveals regulatory principles of male germline formation"
19 01 2026
Research Group: Genome Integrity and Instability
New article: "Conjugation strategy shapes antitumor efficacy and enables dose-sparing in non-antibody protein nanoconjugates"
12 01 2026
Research Group: Nanobiotechnology
New article: "Nucleoside binding by a surface lipoprotein governs conjugative ICE acquisition in mycoplasmas"
08 01 2026
Research Group: Molecular Biology
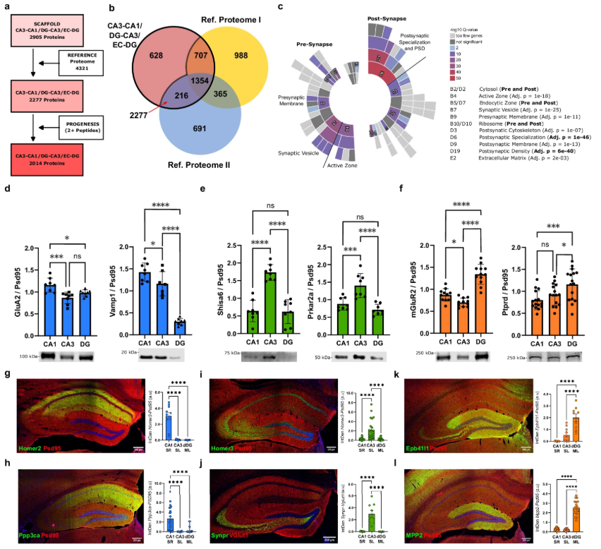
New article: "Synaptic proteome diversity is shaped by the levels of glutamate receptors and their regulatory proteins"
12 12 2025
Work led by researcher Àlex Bayés, from the IR Sant Pau, who has had the collaboration of Nerea Roher and Oriana Zerpa-Rios (Research Group: Evolutionary Immunology)
New article: "Anionic Boron-Cluster BODIPY Conjugates As Promising Photosensitizers for Targeted Antimicrobial Photodynamic Therapy"
19 11 2025
Research Group: Bacterial Molecular Genetics
New article: "Engineered Mycoplasma pneumoniae targeting dual-species bacterial biofilms: a novel strategy against infections"
18 11 2025
Scientific collaboration between the Synthetic Biology Group and the Bacterial Molecular Genetics Group
New article: "A versatile plug and play bacterial chassis based on a fast-growing Mycoplasma species"
12 11 2025
Research Group: Molecular Biology
New article: "Oral antiviral vaccines in aquaculture: Current status, challenges, and future prospects"
05 11 2025
Research Group: Evolutive Immunology