Notificació interna
Com presentar una sol·licitud d'avaluació d'activitats amb agents biològics?

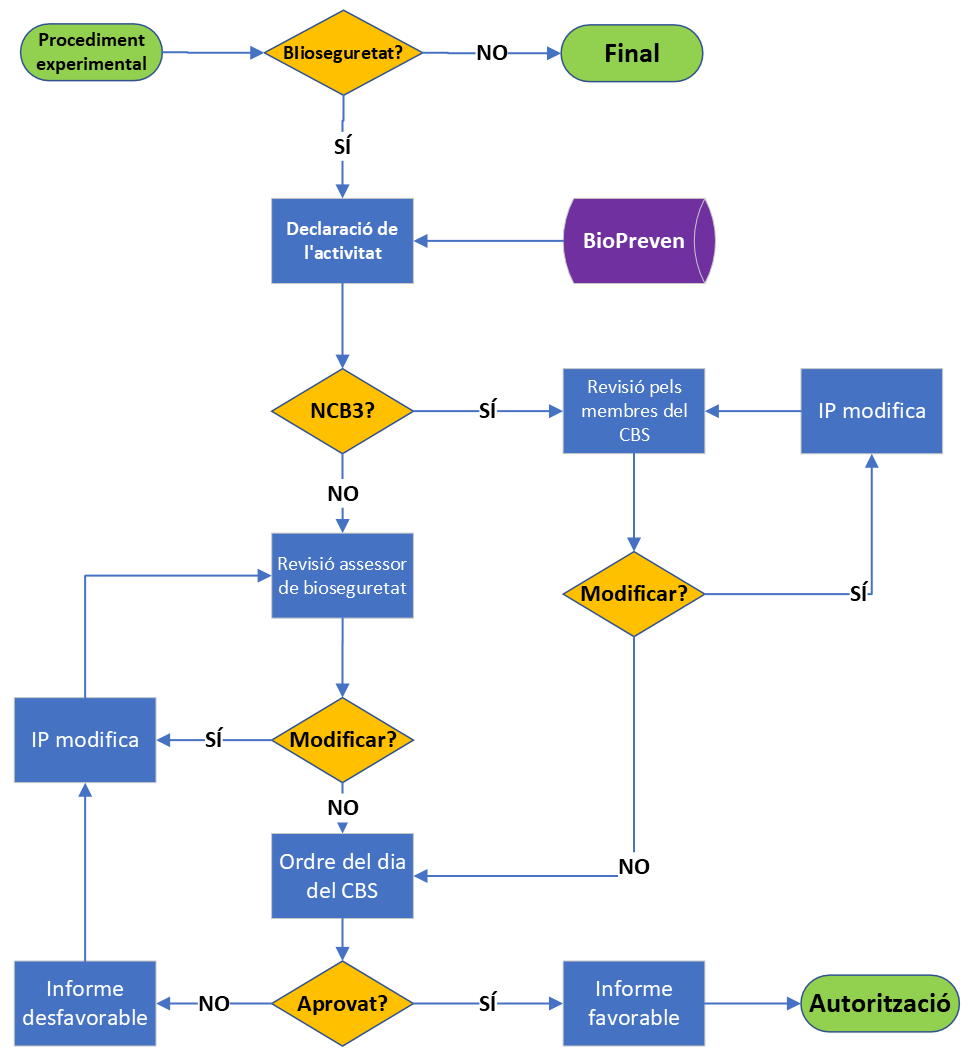
Sempre que s'utilitzin agents biològics en investigació o pràctiques docents, sigui que estiguin modificats genèticament o no, i que representin un risc per a la salut o el medi ambient, és necessari realitzar una avaluació de riscos i sol·licitar una revisió del CBS. L'avaluació serà realitzada per l'IP o el responsable docent i serà notificada a través de l'aplicació del CBS (BioPreven), fins a 15 dies abans de la celebració d'una reunió ordinària del CBS (vegeu el calendari). Aquest procediment s'aplica també a la tramitació de renovacions per a procediments que han "caducat". Aquesta avaluació ha d'estar documentada i ser accessible per a l'autoritat inspectora competent en matèria de protecció de la salut i del medi ambient.
- L’ús de DNA o RNA recombinants o sintètics, incloent-hi la creació de microorganismes, animals i vegetals modificats genèticament.
- Les activitats deliberades amb patògens humans, animals o vegetals (bacteris, virus, fongs, protozous, prions i paràsits), cultius cel·lulars o mostres que els continguin.
- La manipulació de cultius de cèl·lules humanes, organs o teixits no fixats d’origen humà o de primat no humà.
- L’ús d’animals o vegetals exòtics.
- L’ús de biotoxines amb DL50 inferior a 100 µg/kg de pes corporal.
- L’administració d’agents biològics o productes biològics experimentals a animals.
- L’alliberament voluntari al medi d’OMG o d’agents biològics que suposin una plaga per a les plantes.
- Activitats deliberades amb AB, no OMG, de grup 1 i que no es desenvolupin a un animalari.
- Activitats amb risc d'exposició a AB de grup 2, ja notificades al CBS, i sense que hi hagi una intenció de cultivar-los (ex. producció d’aliments, treball agrari, assistència sanitària i veterinària, necròpsies, eliminació de residus, tractament d’aigües residuals, etc.), excepte si el material te una elevada probabilitat de contenir AB dels grups 3 o 4.
- L’emmagatzemament, la compra, l’enviament, el cultiu, el transport, la destrucció, l’eliminació o la utilització d’OMG que siguin comercialitzats i sempre que les condicions d’ús s’ajustin a les condicions d’autorització de comercialització (ex. llavors i plantes transgèniques, medicaments, animals transgènics, etc.).
- El treball amb biotoxines de DL50 superior a 100 µg/kg de pes corporal.
- El transport ferroviari, marítim, fluvial, aeri o per carretera d’AB.
- Activitats amb molècules de DNA o RNA sintètiques o recombinants que no es poden replicar, generar nou DNA o integrar-se al DNA en cap organisme o sistema biològic.
- La compra o transferència d’animals vertebrats transgènics que s’han de mantenir en un animalari de NCBA1.
- Activitats amb OMG notificades i classificades com de tipus 1 i no representin un canvi “significatiu” del risc.
- Es fa per primera vegada.
- Hi ha clonació d’oncogens coneguts, DNA total o més de la meitat del genoma d’AB dels grups 3 o 4.
- Hi ha clonació en patògens animals, humans o vegetals de grup 2 o superior.
- Hi ha producció a gran escala (més de 10 litres de cultiu).
- Hi ha transferència deliberada d’un gen de resistència a antibiòtic a un microorganisme que se sap que de forma natural no podria adquirir-la o bé si pot comprometre el seu ús en medicina, veterinària o agricultura.
- Hi ha transferència deliberada de DNA recombinant en humans, animals o vegetals.
- Es treballa amb vectors virals de plantes, animals o els seus derivats defectius però en presència del virus auxiliar.
Tipus | Exemple |
---|---|
Fer part de l’activitat en un tipus d’instal·lació diferent a la notificada i que suposen canvis en les mesures de control i contenció. | L’avaluació del risc determina la necessitat d’implementar controls addicionals perquè, per exemple, es passa de petit a gran volum de cultiu; perquè es faran servir animals, etc. |
Ús de nous organismes en activitats de NCB3 |
Introduir una nova espècie de grup 3 a l’activitat ja autoritzada. |
Ús de nous organismes o soques d'organismes amb característiques inherents diferents en activitats de tipus 1 o 2 | Es consideren característiques rellevants la via de transmissió, la patogenicitat, el tropisme, la disponibilitat de tractament o profilaxi. Això inclouria passar de soca atenuada a virulenta (p. ex., modificació de soques vacuna, o incompetents per a la replicació, o amb diferent rang d’hostes). |
Ús de diferents vectors, organisme receptor o inserits en l’obtenció de l’OMG | Ús d’inserits amb propietats més perilloses, vectors amb rang d’hoste més ampli o amb mutacions que els fan més virulents, organisme receptor amb més resistència ambiental. |
Canvis en el tipus de treball | Passar de treballar in vitro a in vivo; un canvi de model d’estudi in vivo (ex. ratolins per a aus). |
Canvis en les condicions en que prèviament han estat autoritzades | Per a activitats d’utilització confinada de tipus 3 les autoritzacions poden tenir condicions específiques (p. ex., derogació de les mesures de control). |
Sorgeix nova informació que fa canviar les possibles conseqüències d’una exposició | Nova informació provinent d’una publicació científica o de resultats preliminars i que afecten els fonaments en què es basa l'avaluació de riscos (p. ex., noves dades sobre la funció de virulència atribuïda a un gen determinat, la seguretat d’una determinada tècnica o les característiques epidemiològiques d’un organisme). |
Qui pot ser un Investigador Principal (IP) en un protocol presentat al CBS?
L’IP és un membre del personal acadèmic o investigador sènior que té la responsabilitat de liderar el projecte d'investigació. L'IP accepta la responsabilitat general de dirigir la investigació, supervisar les finances del projecte, així com el compliment de les normatives legals i internes.
Es consideren sinònims un procediment experimental i un projecte de recerca?
No, tot i que poden coincidir. Un projecte pot tenir un o varis procediments experimentals (treball amb animals, plantes, microorganismes, línies cel·lulars, artròpodes, mostres, a gran escala, etc.) amb diferents nivells de contenció biològica que requereixen instal·lacions i pràctiques de treball clarament diferenciades.
Si soc investigador de la UAB, haig de declarar al CBS de la UAB un procediment experimental que es realitza a un laboratori que no pertany a la UAB?
En principi, correspon al comitè de bioseguretat del centre d'acollida avaluar el procediment experimental proposat. Només caldrà presentar la declaració si el centre està ubicat al campus i té aprovada la sol·licitud d'adscripció al CBS.
Si el meu procediment experimental implica treballar amb E. coli K-12, plasmidis i Saccharomyces spp, es requereix notificar-ho al CBS?
Sí, depèn del material genètic que s'estigui manipulant per saber si el procediment experimental només necessita ser registrat o bé requereix una avaluació del CBS per a la seva aprovació completa. Per a la declaració d'activitats amb agents biològics heu d'accedir a l'aplicació del CBS (BioPreven).
Puc enviar un resum de la investigació per correu electrònic perquè ho revisin i aprovin?
No. Hi ha un formulari de sol·licitud electrònica de notificació al CBS. Poseu-vos en contacte amb l’assessor de bioseguretat (tel. 8049) per obtenir ajuda amb l'accés a l'aplicació (BioPreven).
Quan caduca un procediment experimental aprovat pel CBS?
Els protocols aprovats de NCB1 o NCB2 caduquen després de 3 anys, a partir de la data d'aprovació inicial. En el cas concret de procediments que requereixen un NCB3 la vigència és d’un any.
Com puc modificar la meva notificació d’activitat amb AB, ja autoritzada pel CBS, si vull reflectir-hi una actualització de caire més administratiu com ara altes o baixes del personal implicat, parada d’activitat, material biològics de mateix nivell de perillositat que el ja declarat, etc.?
En aquest cas, primer cal assegurar-se que s'ha actualitzat el perfil del "Grup de Recerca" en l'aplicació i després comunicar els canvis al CBS mitjançant l'e-formulari. L'assessor de bioseguretat s’encarregarà de fer les modificacions i quedaran així registrades en l'historial del vostre procediment experimental. Si l’actualització sol·licitada suposa un canvi “significatiu” de l’activitat s’haurà d’avaluar i notificar de nou al CBS.