Vés al contingut principal
Universitat Autònoma de Barcelona
Institut de Biotecnologia i de Biomedicina

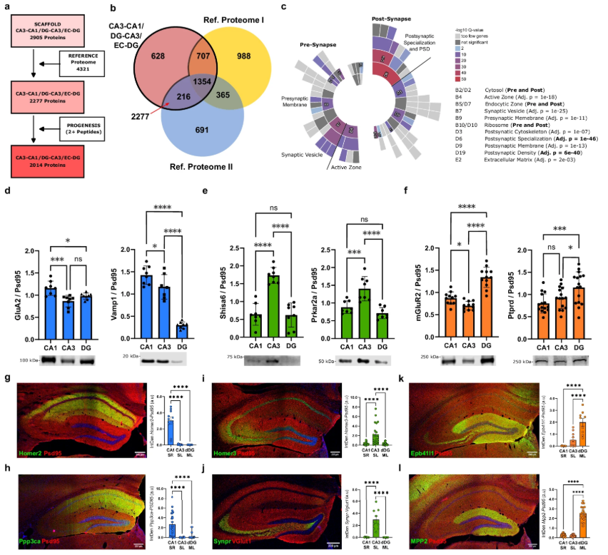
Nou article: "Synaptic proteome diversity is shaped by the levels of glutamate receptors and their regulatory proteins"

12 des. 2025
Compartir a Bluesky Compartir a LinkedIn Compartir per WhatsApp Compartir per e-mail

Treball liderat per l'investigador Àlex Bayés, del IR Sant Pau, que ha comptat amb la col·laboració de la Nerea Roher i l'Oriana Zerpa-Rios (Grup de recerca: Immunologia Evolutiva)

Anàlisi de proteòmica

Abstract:

Les sinapsis formades per parells equivalents de neurones pre- i postsinàptiques tenen característiques electrofisiològiques similars, pertanyents al mateix tipus. Tanmateix, aquestes generalment es limiten a regions cerebrals microscòpiques, cosa que impedeix la seva anàlisi proteòmica. Aquest fet ha limitat considerablement la nostra capacitat per investigar les bases moleculars de la fisiologia sinàptica. Introduïm un procediment per caracteritzar el proteoma sinàptic de les regions cerebrals microscòpiques i explorar la diversitat molecular entre les sinapsis que formen el circuit trisinàptic a l'hipocamp del ratolí. Si bé observem una notable diversitat proteòmica entre aquestes sinapsis, també informem que les proteïnes implicades en la regulació de la funció dels receptors de glutamat s'expressen diferencialment en totes elles. A més, els programes d'expressió gènica específics de neurones contribuirien a la seva regulació. Aquí, introduïm una anàlisi combinada de proteòmica i transcriptòmica que descobreix un control específic de neurones de la diversitat del proteoma sinàptic, prèviament desconegut, dirigit a la regulació dels receptors de glutamat i les seves proteïnes reguladores.

Dades article:

Reig-Viader, R., del Castillo-Berges, D., Burgas-Pau, A. et al. Synaptic proteome diversity is shaped by the levels of glutamate receptors and their regulatory proteinsNat Commun 16, 10487 (2025). https://doi.org/10.1038/s41467-025-65490-9 

DOI: 10.1038/s41467-025-65490-9

El treball ha estat liderat per l'investigador Àlex Bayés, cap del grup de Fisiologia Molecular de la Sinapsi de l’Institut de Recerca Sant Pau (IR Sant Pau) i ha comptat amb la col·laboració de la investigadora Nerea Roher i l'Oriana Zerpa-Rios. Podeu llegir la notícia al complet accedint aquí

La UAB, amb els Objectius de Desenvolupament Sostenible

  • Salut i benestar

Dins de: